不忠未删减完整版电影在线观看,亚洲v天堂,火豆网,别碰我电影完整版未删减,一区在线电影,51热门大瓜今日大瓜,在线综合亚洲

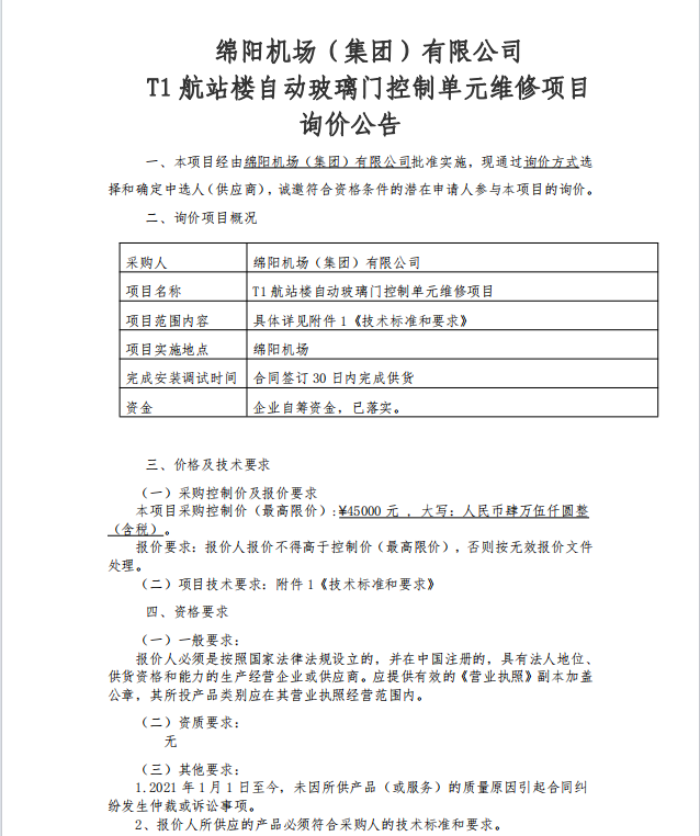
綿陽機場(集團)有限公司 T1航站樓自動玻璃門控制單元維修項目詢價公告

2024-07-08 09:53:15


3.png

4.png

5.png

6.png

7.png

8.png

返回

機場問詢服務 0816-6357195
遺失物品查找 0816-6357193 機場服務投訴 0816-6357666
ICP備案號:蜀ICP備19010850號-1
Copyright (c) 2019 綿陽機場(集團)有限公司 聯(lián)系地址: 綿陽市經(jīng)開區(qū)機場東路6號
投訴郵箱 2715401995@qq.com